新・エレクトロニクス工作室
2024年12月16日掲載
第14回と第15回ではAD9959を使ったSGを、第19回ではその出力に接続する20dBアンプを紹介しました。これはこれで良いのですが、もう少し出力を上げたいケースもあります。この時には第27回の10dBアンプと組み合わせるのですが、これらの接続替えをしながら使うのは相当に面倒な作業になります。もろもろの作業をしながら測定するのですから、何とか簡単に行いたいのは当然です。そこで、これらをまとめて作り直す事にしました。写真1のように作ったトランジスタを使ったSG用30dBアンプです。ゲインが30dB固定では不便ですので、0~30dBを10dBステップで切り替えるようにしました。

写真1 トランジスタを使ったSG用30dBアンプを新たに作製
最大で30dBのゲインですので、SGの出力を-12dBmとすると最大出力は+18dBmになります。内部に20dBと10dBのアンプを使う場合、両方のアンプが+18dBmに対応できる必要はありません。初段に置く20dBアンプは最大で+8dBmとし、次段の10dBアンプは最大で+18dBmと設定しました。もちろん、多少の余裕は必要です。
NFBアンプは串刺しにして切り替えるようにしました。電源が切れるとスルーになり0dBになる仕掛けです。これを0dB、10dB、20dB、30dBと4接点のロータリースイッチで切り替えました。このトータルの接続図を図1に示します。このように20dBと10dBのアンプを切り替えます。0dBの位置がOFFとなりますので、あえて電源スイッチは付けませんでした。レベルの切り替えが電源スイッチの代わりですが、この方が使用上もスムースで余分な操作が不要です。動作状況が解るように、各アンプの電源にLEDを入れています。
もちろん、このような余分なルートを通るだけでも厳密にはロスを生じます。特に高い周波数では顕著になります。しかし主に使うのは50MHzまでですから、そこまでの細かいロスは無視する事にします。というよりも、無視するしかありません。
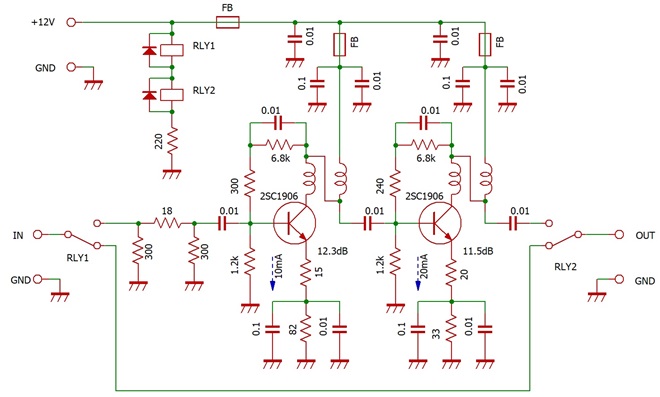
20dBのアンプの内部は、およそ10dBと10dBのNFBアンプです。第19回と同じにしても良かったのですが、今回はトランジスタを使ったNFBアンプにしました。図2に回路を示します。扱うレベルは2段目の方が10dB高い+8dBmになりますので、IEを多く流すようにしました。抵抗の値はトロ活の本のように計算していますが、計算よりも多少ゲインが下がるようです。それを見越してゲインが少し余るように設定し、最終的にアッテネータで調整しました。1段目はIEを10mAとし計算上13.7dBのゲインとしました。実測では11.9dBでした。2段目はIEを20mAとし計算上11.5dBのゲインとしました。実測では10.6dBでした。2段をトータルで測定した結果23.0dBのゲインとなりましたので、入力に3dBのアッテネータを入れています。ゲインを足し算すると22.5dBになるはずなのですが、23.0dBになりました。このあたりの追求はしていません。また、リレーを使った切り替え回路を入れています。これで電源が入った時だけ20dBのアンプになり、電源OFFの時はスルーの0dBになります。
10dBのアンプをその後に入れています。最大で入力が+8dBmで出力が+18dBmになります。このアンプは2SC1426を用いた図3のような回路です。第27回と全く同じですが、リレーを使った切り替え回路を追加しました。昔々のCATV用のトランジスタで、40年前には1個1500円で購入していました。貴重だったのですが、数年前のハムフェアでこのトランジスタを大量に使ったジャンクの基板を見つけ、まとめて購入したものです。現在でも若松通商のページを見ると855円で購入できるようです。
この10dBアンプは+18dBmを出力する必要があります。そのため実験用のボードで実験を行い、IEは35mA流す事としました。IEは、もう少し流しても良いのかもしれません。ゲインは同様に12.8dBと大きめで計算しました。実験の結果50MHzで11.5dBになりましたので、1.5dBのアッテネータを入れています。アッテネータに使っている510Ωは560Ωの方が正しいのですが、間違えて510Ωを付けた事に後から気が付きました。これは第27回も同じで、アッテネータとしては560Ωを使う方が正しくなります。ゲイン的には誤差の範囲なので、そのままにしています。
オフの時にスルーにするリレーは、どちらも写真2のような5V用を使用しました。これを12Vで使用するので、直列にして220Ωの抵抗で電流を調整しました。2回路のリレーですので、1個で入出力の切り替えができます。しかし、ここでは引き回しを嫌って別々にしました。ついでに2回路の接点はパラで使うようにしました。これは手持ちにあったため使っただけですので、こんな面倒な事をする必要はありません。しかしリレーは2個使う方が良いと思います。もちろん12V用の方が簡単です。

写真2 使用したリレー
20dB用のアンプとして図4のような実装図を作製しました。使用したのは秋月電子のBサイズのユニバーサル基板です。部品面にシールドの付いたものです。ハンダ面が図5になります。これは部品面からの透視図になります。
そして図5を左右反転したのが図6になります。実際に基板裏からハンダ面を見た形になりますので、チェック等に良いかと思います。
この図面から作製した基板が写真3になります。黄色いのはシールド線ではなく、0.8D-QEVの極細の同軸ケーブルです。最近では外皮が灰色しか入手できないようですが、過去には赤黄青緑が売られていました。これらを色別で使っていた残りです。最近秋葉原のオヤイデ電気で灰色を購入しました。その時に「昔あったカラフルなのはありますか?」と聞いたのですが、「ありません」の一言でした。もう色分けはできないようです。ジャンクのFBを入れているのが解ります。

写真3 作製した20dBアンプ
ハンダ面が写真4になります。これは図6と比較できます。

写真4 20dBアンプのハンダ面
10dB用のアンプについては基板を使用せずに、生基板上に配線しました。基板にエクールを使ったのも、実装図を作らずに作製したのも第27回と同じです。ほぼ同様の実装になりますが、リレーだけ追加になっています。写真5のように作りました。放熱を考え、生基板上にトランジスタのケースを直接ハンダ付けしました。このトランジスタにはシールド端子があるのですが、これは全部切断されていました。これならトランジスタのシールドが切断されていても問題ありません。放熱とシールドが目的です。いつものように動作試験を行いました。そのためにBNCコネクタが仮に付けてあります。

写真5 作製した10dBアンプ
20dBアンプは写真6のように試験をしました。

写真6 20dBアンプの試験
そして2つを接続して写真7のように試験を行いました。

写真7 20dBと10dBのアンプを接続して同時に動作試験
次に写真8のように生基板上にカラーをハンダ付けする事で固定し、再度動作試験を行いました。この基板間も0.8D-QEVの極細同軸です。高周波を同軸だけに流すように、基板間にもFBを入れています。その効果は良く解りません。

写真8 基板にカラーをハンダ付けし、基板を固定して再度の動作試験
ケースは写真9のように穴あけを行いました。もちろん、これは基板を作る前から考えていたものです。ケースはタカチ電機のYM-130を使用しました。ちょうどピッタリの感じのサイズになります。

写真9 タカチ電機工業のYM-130に穴あけを実施
このようにして、内部は写真10のようになりました。左側のBNCコネクタに接続される赤いワイヤーも0.8D-QEVです。写真8の基板ごと内部に入れて固定しています。各ケーブルにFBを沢山入れていますが、その効果は良く解りません。当然ですが、この状態でも最終的な試験を行っています。普通は左側を入力にして右側を出力にするのですが、今回は机上のSG等のレイアウトを考えて逆にしました。左側を入力にするためには、基板上の位置を変える事で対応できます。

写真10 内部に基板を入れて配線を実施
パネル面中央にあるロータリースイッチはジャンクのものです。一般的なものと少々端子が異なります。「これ使える」と喜んで使ったジャンクです。2回路以上で4接点のものであれば使用できるはずです。
特性をスペアナとトラッキングジェネレータで測ったのが図7になります。このように100MHz近くでは多少のゲインの低下がありますが、これは問題のない周波数です。このように思ったようなゲインになりました。
この他にも入力を-30dBmと-12dBmにしたときの各周波数での出力レベルを測りました。SGの出力が最大で-12dBmですので、それに合わせています。これらの結果をラミネートしてケースの上に写真11のように貼り付けました。これで確認のために記録したノートを探す必要がありません。

写真11 測定した結果をラミネートして貼り付け
0~30dBを10dBステップで可変しますので、常時SGに接続しています。そして普段は0dBで電源をOFFにしておき、使うときだけ10~30dBにセットします。非常に手間が無く使いやすいようになりました。前回の20dBアンプだと使いたい時に接続しますので、その度に探す手間や接続する手間がありました。
レベル的にも+18dBmまで出せれば充分でしょう。これ以上は小型のリニアアンプになってしまい、このように気軽に扱えるレベルではなくなります。もちろん、あるに越した事はないのですが、スイッチで0~40dBに切り替えるような使い方は止める方が無難と思います。
新・エレクトロニクス工作室 バックナンバー
アマチュア無線関連機関/団体
各総合通信局/総合通信事務所
アマチュア無線機器メーカー(JAIA会員)
©2026 月刊FBニュース編集部 All Rights Reserved.