新・エレクトロニクス工作室
2024年5月15日掲載
第4回では「ACアダプタ風ミニ電源」を紹介しました。これは上手く動いているのですが、出力電圧が1.25~6Vまでです。これだと電圧的に使い道が制限されてしまい、9Vとか12Vには使えません。そこで、もう少し電圧の高いものがあっても良いと考え、12Vバージョンを写真1のように作りました。同時に試験に使う専用のダミーも作りました。

写真1 このような12Vバージョンのミニ電源
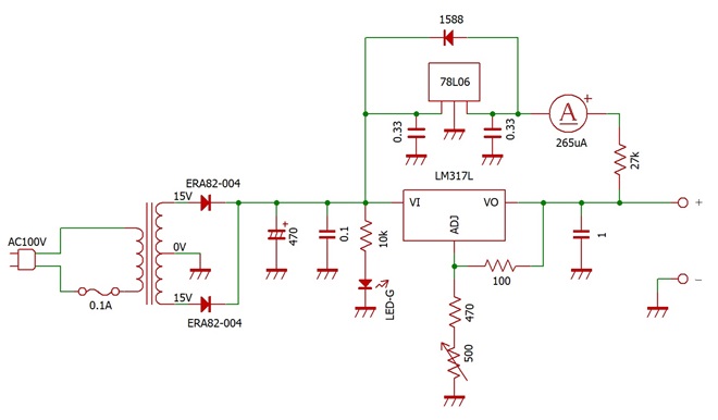
図1のように基本的には第4回と同様の回路となっています。同じように作製しようとすると、どうしても同じサイズのトランスになります。その結果トランスの電圧が15Vとなり、電流容量が100mAから50mAとなってしまいました。使用したトランスは豊澄のHP-155です。レギュレータIC的には100mAなのでアンバランスですが、これは仕方ありません。少々電流が足りない場合もありそうです。まあ、簡単な回路の実験程度であれば充分でしょう。
可変電圧ですので、LM317Lを使う事にしました。第4回ではLM317LZだったのですが、基本的には同じものです。末尾にTやPの付く1.5A用やKの付く1A用などがあるようですので、購入時には出力電流値をよく確認して下さい。このように電流によって種類がありますが、100mA用はLとLZになります。他にもあるのかもしれません。
抵抗の設定を調整して、出力電圧が7~13Vになるようにしました。後から6~7Vの間が空白地帯になったと気が付いたのですが、これは仕方ありません。そのようなこだわりはありませんし、他にカバーする手段はあります。
出力電圧を計算するエクセルのシートを図2のように作り、計算してみました。黄色のセルに値を入れて計算するものです。この図はデータシートの説明を利用しています。もちろん実際には回路図より先に、この計算を行いました。
セルに入れた値は、使用するVRの抵抗値等をデジタルテスターで測ったものです。VR最小時のR2は0.47kΩと回路図どおりです。しかし最大時は0.97kΩにはならず、実際には0.94kΩでした。この値で出力電圧を計算すると、7.17~13.09Vの間で可変できる事になります。これは実際に使う抵抗とVRを測って計算するのが良いと思います。もちろん、他の電圧でも計算する事ができます。こちらにエクセルのシートを置いておきますので使ってみて下さい。但し、計算結果には責任を持ちません。自己責任でお願いします。
470Ωを入れずに1kΩのVRにすれば、1.25~13Vを出力する事も計算上は可能です。しかし、あまり広い電圧にすると使い難くなりますので、分割するのが賢明です。ICのデータシートを見ると、内部での消費電力が625mWと記されています。つまり1.25~13Vは電圧的には不可能ではありません。しかし、低い電圧では簡単にLM317Lの消費電力をオーバーしてしまいます。ちなみに、整流した後の電圧をざっと測ると、無負荷で25V、50mAで19V、100mAで14Vでした。本機の設定でも最低電圧の7.17Vで100mAは流せるとしても、消費電力はオーバーします。50mA程度にしておくべきでしょう。9~12V用と考える方が良いのかもしれません。
0~13Vを普通にラジケータで表示すると、目盛りの間隔が狭くなり過ぎてしまいます。この場合、7V以下は全く使い道がありません。そこで78L06で6Vを作り、その6Vとの間の電圧でラジケータを振らせる事にしました。78L06の入出力間にあるダイオードは、保護用になります。78L06の出力側の電圧が常に6Vより高いために入れています。
ラジケータと出力との間にある27kΩは、使用するラジケータやメータによって最適値が異なります。良く試して値を決めて下さい。半固VRでも良いと思います。このような下駄を履かせる事で、写真2のような目盛りになりました。これはいろいろと試した結果で、最後に作ったものです。

写真2 8Vからを表示する目盛り
見た目は前回とほぼ同じです。一応図3のような実装図を作りました。今回は生基板上に小さな基板の切れ端(ランド)を貼って、その上に回路を作る方法としました。写真3のようにランドを貼り付け、写真4のように各部品をハンダ付けしました。

写真3 生基板上にランドを貼る

写真4 各部品をハンダ付けしたところ
ケースはタカチ電機工業のSW-100Bを使いました。大きな意味はありませんが、第4回と色違いになります。穴あけをして部品を仮付けしたところが写真5です。少々見難いのですが、ケースの左上にテープを貼っています。ここにはトランスのAC100Vの端子が来るところですので、一応絶縁用のカプトンテープを貼りました。これは第4回と同じです。まあ、気休め程度とは思います。

写真5 ケースに部品を仮付け
電圧表示には、メータではなくラジケータを使っています。それも第4回と同じ濃い緑色のものです。これはFMのチューナ用と思われますが、無線機に使いたくないために使っています。好みだった訳ではなく、早く使いたかったのです。バックライトがないと見難いのですが、ハムフェアで多量に購入したこのラジケータも最後になりました。もちろん、透明アクリルのラジケータの方が良いと思います。
内部の配線を行ったところが写真6になります。電源トランスは動かないように、2面を両面テープで固定しています。これが万が一外れても、特に支障のないように配置と配線には注意をしました。もちろん、外れて使って良いという事ではありません。外れてガタガタとした時に使用を中止するのは当然です。

写真6 内部の配線を実施
この電源のテストのため、図4のような回路で写真7のミニ電源用のダミー2を作りました。実装図が図5になります。一般的なユニバーサル基板で、秋月電子のCサイズになります。電源との接続が容易なように、電源の入力側には一般的なターミナルを用いました。TEST側は電圧測定のために、テスター用のテストピンジャックを使っています。また、使いやすいように専用のアクリル板にネジ止めしました。

写真7 専用のダミー
第5回で「ミニ電源用ダミー」を作っていますが、その小型バージョンになります。この時には電流をある程度流す前提でトグルスイッチを使いました。今回は13Vで1kΩですので、最大でも13mA程度しか流しません。そこで、安価な小型のスライドスイッチを使いました。カタログ値ですが、この接点は300mAまで使えるようです。100mAも流すのは少々躊躇しますが13mAであれば問題はないでしょう。スライドスイッチは問題ないのですが、使用した抵抗が1/6Wです。この消費電力は13Vで1/6Wちょうどになりますので、長時間の連続使用は避けて下さい。
これを使って写真8のようにテストをしました。この写真を見てわかるとおり、不覚にも赤黒を反対に付けてしまいました。もちろん負荷は抵抗ですので、極性はありません。しかし、少なくとも赤と黒の色が付いたものを逆に接続するのは気持ち悪いです。仕方なくクロスした接続になってしまいましたが、ワイヤーが短すぎてピチピチです。せめて、もう少し長めにすべきでしょう。

写真8 試験中の様子(赤黒が反対!!!)
作った冶具を使って出力電圧と電流を測ってみました。出力電圧を13Vにして測ったのが図6です。60mA程度までは出力できそうですが、それ以上はトランスの出力電圧が下がってしまうのでしょう。これは仕方ありません。

図6 13Vでの特性
12Vにして測ったのが図7です。このように70mA程度までは12Vを保ちました。

図7 12Vでの特性
9Vが図8です。これは作った冶具の抵抗では充分に電流が流せませんでした。第5回で作った「ミニ電源用ダミー」を併用しています。しかしカーブの部分が完全には測れていません。せっかく作ったミニ電源用ダミー2ですが、電圧によっては少々不便です。不便な場合は、何か対策を考えたいところです。

図8 9Vでの特性
最低の出力電圧は図2で計算したように7.17Vです。デジタルテスターで測ってみると7.18Vでした。これは完全に誤差の範囲で、ピッタリと言って良さそうです。この電圧で測定すると図9のようになりました。これは第5回で作った「ミニ電源用ダミー」だけで測っていますが、不十分な測定になってしまいました。電圧と電流を合わせて抵抗を決めなければならないのですが、幅広く作れないのが抵抗で作ったダミーの欠点です。

図9 7.18Vでの特性
100mA整流後の電圧は14Vですので、14-7.18=6.82VをIC内で下げます。682mWをIC内で消費しますので定格の625mWを超えてしまいます。この電圧では50mA程度までが良さそうです。このような理由もあって8V以下はオマケで、9~12V用と考えるのが良さそうです。
これで9Vや12Vを使う電子回路の実験が気軽にできます。もちろん、QRPのトランシーバでは電流容量が足りないでしょう。電子回路単体のような実験に限られると思います。このような電源であれば、切るのを忘れて電源が入ったままハンダ付けをしても問題になる事はないでしょう。もちろん、電源は切るべきでお勧めはできません。少なくとも10Aとか30Aのような電源で実験をするような危険はありません。
出力電圧をデジタルテスターで測りながら目盛りを作りました。そのため最低電圧は7.18Vですので、7Vは記入しませんでした。というより記入出来ませんでした。これは失敗で、7Vは別の電源を使って記入すべきでした。6Vは無理としても6.5Vも記入できるはずです。まあ、使ったラジケータの緑が濃すぎて読み難いので、あまり気にしても仕方ないのですが・・・。
78L06の出力にはメータの電流分を流す抵抗を付けておく方が安全ではないか、と読者の方より御指摘がありました。確かに抵抗がないと6Vの出力電圧が上昇しそうで、支障がありそうです。実は、この部分の電圧はダイオードの1588で吸収と思っていました。しかし、IC入力前の電圧は6Vよりはるかに高いので、吸収できるはずがありません。
そこで、まず状態の確認を行いました。78L06の出力電圧を測ると5.87Vと低めで、LM317L側の電圧を可変しても全く変わりませんでした。メータ側の配線を外しても変化ありません。これなら現状でも大丈夫かなと思いましたが、10kΩを図10のように入れる事にしました。確かにこの方が安心です。これで600μA(正確には587μA)が10kΩに流れますのでラジケータの265μAはカバーできます。
但し、読者の方のメールにもありましたが、1mAの電流計を使うような場合は5.6kΩ以下にして1mA以上を流しておくのが良さそうです。このような電源ですので、あまり本格的な電流計を使うとは思えません。しかし、実際にどのような作り方をするか解りませんので、注意は必要なのでしょう。
基板上に写真9のようにハンダ付けしました。これで再度78L06の出力電圧を測ってみると、5.88Vで微妙に上昇してしまいました。もちろんデジタルテスターですので、±1カウントは誤差の範囲です。それにしても上昇するのは不思議です。そして出力電圧をデジタルテスターで測りながら、メータ表示を改めて確認しました。特に問題はなさそうです。

写真9 10kΩを追加した様子
なお、この右側に見える黄色のテープは、基板に端子が接触しないようにする絶縁用のカプトンテープです。
あまり使われないような回路を考えると、いろいろと出てきます。簡単な割に苦労した電源でしたが、思わぬところに更なる落とし穴がありました。明らかに私の知識不足によるものです。御指摘をされた読者の方にはお礼を申し上げます。
新・エレクトロニクス工作室 バックナンバー
アマチュア無線関連機関/団体
各総合通信局/総合通信事務所
アマチュア無線機器メーカー(JAIA会員)
©2026 月刊FBニュース編集部 All Rights Reserved.