新・エレクトロニクス工作室
2024年1月15日掲載
JL1KRA中島さんは「共同購入プロジェクト」あるいは「新QRP plaza」で様々な自作の情報を展開し、また海外キット等を頒布されています。日本製のキットメーカが無くなったと言って良い状況の中で、自作好きにとって灯台のような活動なのでしょう。この中で、7J1AZS金さんの企画したDSPラジオ用IC KT0936を使った短波ラジオの部品セット40台が「インターネット短波ラジオ工作大会」として無料で頒布されました。私も最後に滑り込んで、写真1のように作らせて頂きました。

写真1 このように作製した短波ラジオの部品セット
なお、この記事の公開後に若干数の再頒布があるそうです。興味のある方は上記をチェックしてみて下さい。頒布が終了してもICを含む部品類は、秋月電子とaitendoで入手する事ができそうです。通販で部品を集めて作る事も可能です。
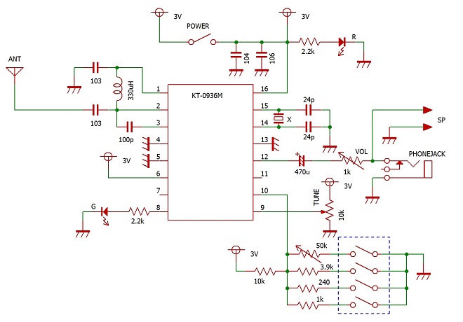
DSPラジオ用ICを使用した短波ラジオとしていますが、実際には中波はもちろんFMや長波まで受信する事が可能です。図1のようなピン配置で、9ピンの電圧でチューニングを行います。バンド設定は、10ピンに抵抗で分圧した電圧を加えて行います。この設定は、指定された抵抗値で決まります。適当な値にしていると、どこのバンドを受信しているのが解りません。当然ですが細かい受信周波数は解りません。

図1 KT0936のピン配置(ICのデータシートより)
このICのデータシートは検索すると出て来るのですが、実は周波数の設定が見難いのです。そこで表1のように、使う時に必要なデータをまとめてみました。黄色く塗っているのがDIPスイッチで設定されている周波数になります。これを見て解るように、長波、中波、FM放送と受信可能ですが、実はバンドのほとんどが短波なのです。それで「短波ラジオ工作大会」としているのかもしれません。このラジオを使うためには、表1にある抵抗値が重要です。これがないと設定ができません。抵抗値には63.4Ωから1MΩを使うため、あえてkΩやMΩは使いませんでした。その代わりカンマを入れて見やすくしてみました。
図2のような回路になります。これは部品セットに同封されていた回路図をCADで書き直しました。いろいろとあって、修正版が後の方で出て来ます。バンド設定用の抵抗をDIPスイッチで切り替えるようになっています。1をONすると1kΩで中波、2をONすると240ΩでFM放送、3をONすると3.9kΩで5.55~6.6MHzの短波、4は半固定VRに接続されています。この抵抗値によってバンドが決まります。半固定VRは好みのバンドに設定しておくという考えなのでしょう。このようなラジオとしては、ちょうど良さそうな使い方と思います。3.9kΩは表1では中途半端な値で、SW7かSW8のどちらになるのかと思いました。試したところSW7の5.55~6.6MHzの放送バンドで、6.055MHzと6.115MHzのラジオNIKKEIが受信できます。8.2kΩを2個パラにすると7MHzが受信できるはずです。もちろん半固定VRで合わせても同じです。半固定VRの抵抗値を測るためと思いますが、テストピンを付けるようになっています。これで抵抗の値を、デジタルテスターで測りながら調整するのが良いと思います。
この半固定VRには50kΩが使われています。しかし、これでもSW40までのバンドしかカバーできません。SW50までの60バンド全てをカバーするには1MΩの半固定VRが必要になります。しかし、それではあまりにクリチカルになってしまうのでしょう。実際に使ってみると、50kΩで妥当なように思えました。但し1MΩを試したわけではありません。
セットに入っている全部品が写真2になります。ユニバーサル基板が入っていましたので、その基板を使って作製しました。アンテナ用のRCAジャックと同調用のVRの穴を広げる必要があるのですが、良く見ると既に広げてありました。

写真2 セット内の全部品
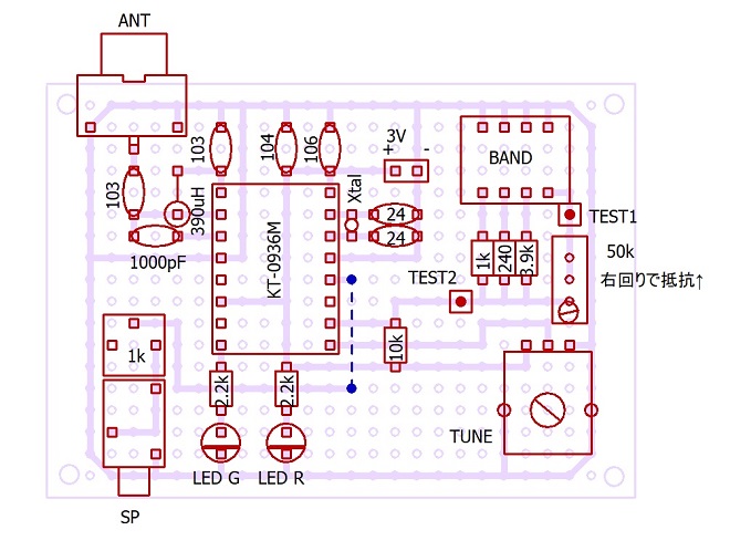
部品セットには、ユニバーサル基板を使った実装図が入っていました。これを少しだけ書き直してみたのが図3になります。これにもいろいろあって、修正版が後の方に出て来ます。基本的にはオリジナルと変わりませんが、アースラインが基板を一周するようにしました。部品セットに入っていたスズメッキ線で充分に一周ができました。もちろん安定化のためですが、効果が大きいとは思えません。基板のサイズに余裕がない場合はできないのですが、可能な場合はこのようにしています。まあ、作り方の趣味です。またネジ穴が使えるように、四隅の穴は使わないようにしました。ネジ穴を使う予定が無ければ不要の処理で、直線でハンダ付けする方がずっと簡単です。
また、これも作り方の趣味なのですが、部品のアース側は極力アースラインからひと穴外しています。アースラインを作っておいて、それにCR等を接続するという考え方です。但し、広げてあった穴を使ったため、一部はアースラインの中に部品が入っています。写真3はDIPスイッチの部分ですが、上側4本の足は作ったアースラインにハンダ付けするようにしました。写真4はLEDのアース側ですが、これも同様です。これはハンダ付け作業が簡単になるためです。このように少しだけ変更しましたが、基本的には何も変わりません。

写真3 上側がDIPスイッチのアース側

写真4 下側がLEDのアース側
作業としては、最初にICを変換基板にハンダ付けします。SOPとSSOP共用の変換基板です。最初に端のピンを仮ハンダで固定し、良く位置を調整します。次に点対称のピンを固定します。そして仮に固定したピン以外から、1ピンずつをハンダ付けします。最初に仮ハンダしたピンも、最後には本ハンダします。ざっと全ピンをハンダで盛って銅の網線で吸い取る方法もありますが、この間隔であれば1ピンずつをハンダ付けする方法で充分と思います。
次に変換基板に付けるピンヘッダをブレッドボードに差し込み、写真5のような状態にしてハンダ付けをします。但しピンが太めなので、ブレッドボードには入り難いと思います。ピンが樹脂からずれた場合は、固いもので押し付ければ大丈夫です。写真5はハンダ付けする前の状態です。今回はICソケットを使わない仕様ですので、太めのピンヘッダで大丈夫です。メイン基板へのハンダ付け後に、長すぎる部分をハンダ面でカットしました。

写真5 ブレッドボードを使ってピンヘッダと変換基板を安定させてハンダ付け
もしICソケットを使うのであれば、ピンヘッダの太さと長さが合いません。ICソケットの他に細めのピンヘッダを別途調達する必要があります。そして最初にICソケットにピンヘッダを入れて、樹脂部分を押し込むとピッタリ合わせる事ができます。この時もブレッドボードに入れたままだと安定して作業ができます。
次にメイン基板の作製です。実装図に合わせて、10kΩ VRとアンテナコネクタは広めの穴を使用します。そしてアース線を基板の端の方からハンダ付けします。アースへの配線が楽にハンダ付けできます。ジャンパー線が1本ありますので忘れないようにします。写真6のようにハンダ付けが完了です。

写真6 ハンダ付けが終了した様子
さて、ハンダ付けが終わって試したところ、赤いLEDは点灯しました。しかし、うんともすんとも聞こえません。調べてみると、イヤホンジャックへの接続にイモハンダがありました。また、この他にもハンダ漏れがありました。これを修復して試しても聞こえません。ヘッドホンのプラグを回すとガサガサと聞こえました。少々接触が良くないようですが何とかなる範囲です。
調整は何もありません。写真7のように試してみました。VRを回すと受信できます。私の住んでいる那須塩原市では、中波のAM放送が入り難い地域です。内蔵の330μHでは受信できませんでした。330uHをバーアンテナタイプに交換する方法もありそうです。ワイヤーをアンテナ端子に付けるといろいろと聞こえてきました。周波数が全く解りませんので、手探りになります。

写真7 このように受信状況を試した
次に短波放送ですが、DIPスイッチ3でラジオNIKKEIがすぐに受信できました。次に半固定VRを試すと、周波数もバンドも太平洋を泳ぐようなもので、どこを受信しているのか全く解りません。デジタルテスターで測りながら半固定VRをセットすると、狙ったバンドの確認ができました。特に慣れるまではSGを使って試しました。但し、全バンドを試したわけではありません。試した範囲では表1の抵抗の値で、問題なく目的の周波数になるようです。7MHz用のロングワイヤーを接続してみると、更にガンガンと聞こえてきます。SW9では9750kHzのラジオジャパンが聞こえてきました。これは私が現役時代に関わった送信波の一つです。IC-7300Sと比べても同様に聞こえました。もちろん大陸からの放送も入ってきます。7.195MHzのAMの交信も聞こえそうです。このDSPラジオは5kHzステップですので、ちょうど良さそうです。しかし帯域幅は広そうですので、交信に使うのは大変そうです。また、SSBも聞いてみましたが、いわゆる普通のモガモガとはちょっと違う感じで、ノイズや歪が多いように聞こえました。
ところで、DIPスイッチを全てOFFすると、SW50の21.54~21.85MHzになる事に気が付きました。本来は1MΩの抵抗値ですが、まあ電圧的にはそうなるのでしょう。そのような意味では、複数のDIPスイッチをONする事も可能でしょう。10k~数10kΩを組み合わせると、16バンドの短波ラジオになりそうです。但し、この設定を考えてみましたが、難しそうです。
ヘッドホンを使うと思いの他良い音が聞こえます。もちろんAFアンプとスピーカを付けても良いのですが、恐らく音質は低下するのでしょう。このままスピーカを接続しても音量は大きくありませんがそれなりには聞こえます。スピーカを使って気が付いたのですが、ヘッドホンを使うよりもボリュームの1kΩが効きます。恐らく、スピーカは8Ωでヘッドホンは数10Ω程度あるためと思います。ヘッドホンではあまり絞れないボリュームだと思ったのですが、スピーカにしたところかなり絞れてフィーリング的にも悪くはありません。
一番の欠点は受信周波数が解らない事です。ツマミ一つで広いバンド幅をチューニングしますので、仕方ありません。まあ、昔々の短波ラジオはデジタル表示などなく簡単な目盛でした。あまり正確には読めず、半分はカンで合わせていたので同じでしょう。
少々の悪戯心で、受信時に電源電圧の変化をテストしてみました。電圧の絶対値によって周波数を決めているのであれば、QRHするはずです。データシートでは2.1~3.6Vで使えるようなので、HF出力の1kHz変調のかかったSGを聞きながら試してみました。電圧を下げると1.7V以下でガサッとノイズが出て全く聞こえなくなりました。1.7~3.6Vの間でQRHする事はありませんでした。たまに音調が変わるのですがQRHではないようです。もちろん全バンドで確認したわけではありません。
昔々週刊BEACONのNo.98で作ったDSPラジオはとてもクセツヨでした。受信しながらSGを動かしても上手く受信できません。普通は送信側の周波数が動いてくる事はないからです。短波であればSGの周波数を放送と同様に末尾を0kHzか5kHzにして、ラジオのVRを回すと受信ができました。しかしその逆はNGなのです。このラジオも同様かと思ったのですが、SGを回してもラジオのTUNEを回しても全く同様に受信できました。
部品セットとしては完成なのですが、このままでは少々使い難いと思います。そこで何かの台に固定する事にしました。アルミ板、生基板やベニヤ板の何でも良いのですが、どうもフィットするサイズの切れ端がありません。そこで、40年前にトランシーバで使ったアクリル板を探し出しました。これは緑色の7セグメントLEDの表示で使ったものです。もう、このようなLEDを使う事もないでしょう。写真8は金ノコでカットし、保護用の紙を剥がしたところです。この後で穴あけを行いました。

写真8 使用した緑色のアクリル板
組み立てるのは簡単です。写真9のようにまとめました。このように電池やスピーカと一体化するだけで、ラジオとしてずっと使いやすくなります。ところが、この時にトラブルに気が付きました。小型スピーカに変更したところ、うまく音が出なくなったのです。小さく歪んだような音になってしまいました。割と大きいスピーカやヘッドホンでは問題がなかったのですが、小型スピーカとは相性が良くないのかと思いました。そこで、もしやと思ってICの12ピンとアース間の電圧を、デジタルテスターで測ってみました。すると0.47Vが加わっています。という事はスピーカに直流電流が流れている事になります。そこで470uFを追加して直流をカットすると、音も大きくクリアになりました。この状態で同様にICの12ピンとアース間を測ってみると1.02Vです。データシートの回路でも125uFを入れていますし、ここにはコンデンサがあった方が良さそうです。470uFを使いましたが、100uFで良さそうです。

写真9 最終的にこのように台に載せた
気になったので、消費電流の変化を測ってみました。LEDも含んだ全電流は470uFのコンデンサを付けると30mAでした。これは入力信号なしの状態で、何か受信すると40mA程度まで上昇するようです。試しに470uFをショートすると、98.5mA流れました。これが全部スピーカに流れているのかと、470uF間に電流計を入れてみると69mAも流れていました。なお、これらはボリュームである1kΩをゼロにして測ったものです。スピーカや電池、ICにも負担がかかっていたのかもしれません。
なお、アクリル板に載せた都合で、スイッチ付き電池ボックスの使用を止めました。これはブレッドボードの電源にするような使い方なら良いのですが、アクリル板に固定すると使い難いのです。電池の出し入れとスイッチが逆になるからです。単3×2の一般的な電池ボックスとし、電源スイッチは基板上にスライドスイッチを付けました。回路的には図4のように修正しました。単4から単3に変更した理由は、このような場所で使うような中古電池は単3が圧倒的に多いからです。もちろん単4でも支障はありません。
改造に合わせて実装図も図5のように修正しました。このように多少ですが、部品セットから外れるところになりました。電源スイッチと470uFは後付けしたためこのようになりましたが、もう少し離した方が使いやすいかもしれません。
このICを完全に使うようなラジオは使い難くなりそうです。バンド幅のあるバンドを大型のVRで受信するか、あるいはバンド幅の狭い設定を細かく切り替えて使うのが良いのでしょう。用途を決めて、どちらかに決めて設定するのが良さそうです。前述のようにDIPスイッチで抵抗値を組み合わせると、7個のDIPスイッチで60の全バンドがカバーできるかもしれません。ただ、考えは面白そうですが、使い難そうです。
若い人も含む多くの方がこのラジオ作っているようです。回路は簡単なのですが、思いの外音質と性能の良いラジオです。このような自作をして音が出ると、初めての方は驚かれるのでしょう。昔々は私も同じでした。このようなラジオの作製で面白さに気が付き、自作を志す方が増えるのは良い事と思います。
インターネットを通した部品セットの頒布で、多くの方が同時に作られたようです。このような機会を作られた金さんと中島さんに感謝します。このような地道な行動が、日本のアマチュア無線を支えているのだと思います。
新・エレクトロニクス工作室 バックナンバー
アマチュア無線関連機関/団体
各総合通信局/総合通信事務所
アマチュア無線機器メーカー(JAIA会員)
©2026 月刊FBニュース編集部 All Rights Reserved.