2015年3月号
連載記事
防災とアマチュア無線
防災士 中澤哲也
第12回 防災視点でのアマチュア無線 「組織化」
ようやく春を感じはじめる時節になりました。同時に、東日本大震災から4年を迎えます。
1月には阪神淡路大震災から20年という節目で「復興」についての各種報道もありました。20年も経てば震災の被害も分からないくらいに復興できるか否か、今の東日本大震災の被災地を見て明確に答えることの出来る人はまずいないかと思います。
アマチュア無線家が防災、減災という視点でいろいろな活動に取り組んでいるのは皆様ご承知のとおりです。では、地震に限らず大規模災害の発生に備えて、アマチュア無線を含む無線を何か役立てられないか、と考える者はどのような活動をすれば良いのでしょうか。
「志を持つ(賛同する)者の組織化、その組織化の活動を維持するための『仕組みづくりと、訓練の継続』」、でしょうか?
「あれほどのつらい光景はもう二度と見たくない、思い出したくない」という方々もいらっしゃると思います。その一方で、「我々のあのときの行動が救った命があった」と強い気持ちを持ち続ける方々もいらっしゃることでしょう。
某県では医師会のアマチュア無線家が毎週オンエアミーティングを続けているところもあります。また別の某県では透析施設の運営するアマチュア無線家がネットワークを構成し、毎週2回の定期交信をおこなっています。いずれも医療関係者が行うものであり、災害発生時には「プロ」として専門分野の活動を行う人々です。
では、災害時にプロとしてではなく、「ボランティア」としてアマチュア無線他無線を用いた活動をする人々は、どのようにしているのでしょうか。一般には「非常通信協力隊」、「非常通信協議会」などの名称で組織化され、地方自治体と協定を締結し、定期的に通信訓練を行うなどされています。実際にそのように活動されている組織が全国にいくつも見出すことが出来ます。そこまでの規模はなくとも、自治会や地域の有志でグループを作り、何かしようと動き出した方々もいらっしゃることでしょう。都市部において、ご近所のアマチュア無線の仲間が何人か集まり、自治会レベルで自主防災防犯会の連絡係として活動するような小規模のものであれば、まだ比較的問題は少ないのかもしれません。
それが中学校校区を3つも4つも範囲に入るような広域の活動となってくれば、その全域をカバーするために人数も必要となりますし、連合自治会や社会福祉協議会などとの横のつながりも必要となってきます。もっと大きくなり、市区町村レベルの組織になれば、その地元行政との協定締結は必須と考えられます。そのような活動の資料は、かつては存在しましたが今は無くなり、独力で進めざるを得ない状況です。
「国民の殆どが携帯電話を持つ今の時代にアマ無線なんて…」と思う人々がいるのも事実でしょう。しかし、ひとたび大規模災害が発生し停電するとどうでしょうか。また、停電が発生せずとも通話が集中すればたちまち通話規制がなされ、警察消防医療やインフラ関係機関を除いてほとんど繋がらない、と言われています。そのような状況下で情報の伝達と収集とを行う手段としてはアマチュア無線が最有力です。しかし、そこで組織的な運用スタイルが確立していないと混乱が生じることになります。そこでまず、災害時にアマチュア無線を用い情報の伝達と収集を行う事の「目的とゴール」が何か、その点を見定めなければなりません。

(この表の内容は筆者の考えであり、なんら義務や強制を伴うものではありません)
「情報の伝達、収集」という視点では、災害が発生(最近では「発災」という表現をされることが増えています)してからの情報の伝達のみならず、防災、減災の視点で、発災前に行う各種活動での伝達や収集にも重きを置くようになって来ています。では、どのような災害に備えればいいのでしょうか。この連載の初回に多種多様な災害ということをまとめました。これを見直せば次のようになります。

(太字部を今回追加しています)
近年、「野焼き」での死亡事故も発生しています。これを火事や火災と表現してよいのかよく分かりませんが、無線を利用して全体の作業管理が適切に行われたなら事故を防げたか、と思うところはあります。
最近はややもすれば「南海トラフ巨大地震」が防災・減災の中心であるかのイメージが作られている感がします。しかし、その地域の地理的地形的状況、水防施設他防災対策実施状況によってはもっと深刻な災害発生が危惧される地域もあると思います。もちろん、地震の前兆は捉えることが難しく、それ故突然発災する代表のよう言われます。
一般に「連絡・伝達」はその対象者(相手)があって初めて出来ます。自分一人意欲があっても一人ではどうにもなりません。仲間が必要になります。仲間を集めましょう。ことアマチュア無線を利用するなら、無線従事者免許を保有していることが大前提となりますが、読者の皆様の周囲で何人集まることができますでしょうか。絶対的な人数が不足します。そこを考えれば、資格も免許も不要な特定小電力トランシーバーやデジタル簡易無線機を利用した仕組み作りも考慮すべきでしょう。
3月は年度末ですから、自主防災防犯会や自治会で予算が確保できれば1ペアでもかまわないので購入し、実際に使ってみてください。そのときの指導役はもちろんアマチュア無線家がすべきです。別の言い方をすれば、指導できるような運用方法の実践、知識の習得をアマチュア無線家なら意識していただきたい。ということです。日本の場合、他国のように「アマチュア無線家=非常時の通信も日頃から心がけている者」という図式は法律その他のルールで確立していたり、義務づけされているものではありません。しかし、「南海トラフ巨大地震」の発生が折に触れ言われる昨今では、いやでも意識すべき点だと考えます。
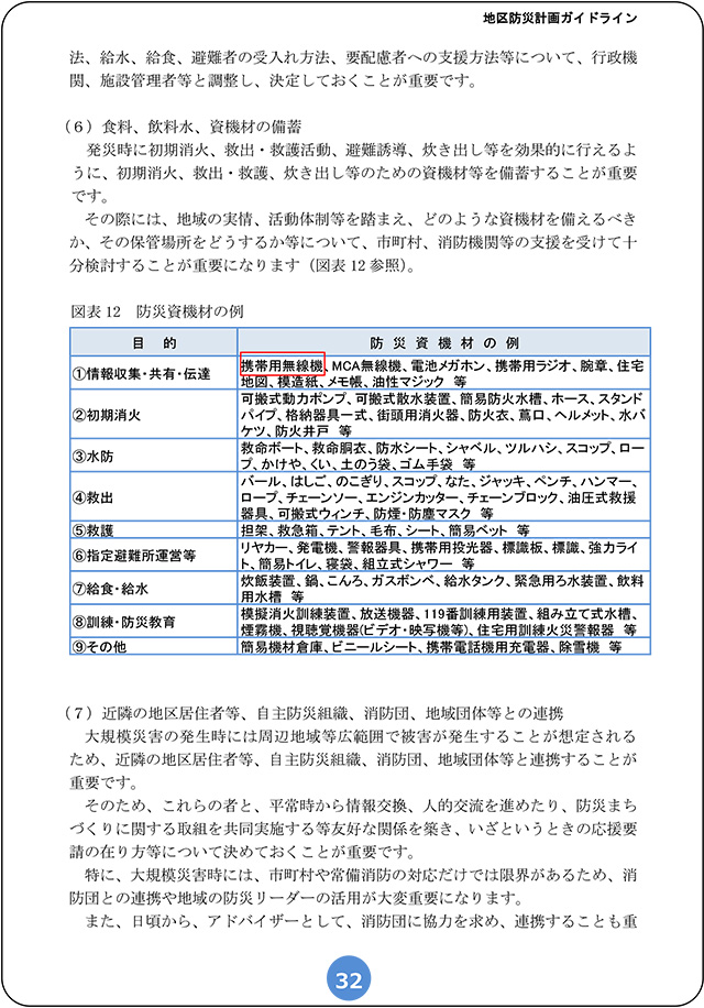
5月号の当コラムでは、内閣府の「地区防災計画ガイドライン」に触れましたが、この中にも情報収集・共有・伝達の目的を達成するための防災資機材の筆頭に「携帯用無線機」があります。

(出典: 内閣府「地区防災計画ガイドライン」 http://chikubousai.go.jp/pdf/guidline.pdf)
また、同じ地区防災計画ガイドラインの30ページには役割分担による班編制の例があります。

(出典: 内閣府「地区防災計画ガイドライン」 http://chikubousai.go.jp/pdf/guidline.pdf)
ここで注意したいのは、これまで何度も出てきた「通信だけしかやらない。情報伝達しかやらない」では通用しないということです。この点についてはこのガイドラインの記載では誤解が生じる懸念があります。役割を固定しきってしまうと、分担で「衛生班」の班員は「私はいつもトイレ掃除ばっかり!」と不満が爆発するかもしれません。しかし、外部から被災地にボランティアとして入るときは、受け入れ側の態勢で役割が限定される場合があるかもしれません。役割分担しても発災時に全ての班員が揃う、活動できるとは限りませんから、現実的にはこの役はこの人でないと出来ない、ではなくして、一人何役か重ねての役割分担、また「マニュアル」的なものの準備が必要です。
マニュアルの例: 仙台市
http://www.city.sendai.jp/kurashi/bosai/hinanjo/1208133_1391.html
避難所開設運営に焦点を絞っているが、事前準備から発災後の対応、どのような活動をするのかわかりやすくまとめられています。
富士宮市
http://www.city.fujinomiya.shizuoka.jp/citizen/llti2b0000001bbf.html
地域防災拠点訓練マニュアル: 横浜市
http://www.city.yokohama.lg.jp/somu/org/kikikanri/kyotenkunren-manyuaru/manyuaru.pdf
発災30分後に非常通信協力会によるアマチュア無線での情報受伝達という訓練項目があります。
(この横浜市非常通信協力会の磯子区の支部のHPには、「活動方針・規約等」の部分に非常時に於ける行動マニュアルがあります)
http://members2.jcom.home.ne.jp/skxlu/
役割とやるべき仕事については、上記の資料からおおよその内容がご理解いただけたかと思います。
以上はお住まいの地区、小学校校区あるいは避難所の対象範囲のものでしたが、アマチュア無線で利用できる周波数の電波のその伝搬特性(換言すれば通信可能範囲の広さ)を利用し、役所とそれぞれの地域との通信、避難所間の通信などへの利用を計画する部分もあります。その点がどのようになっているか調べてみましょう。
都道府県や市町村は通常発災時には防災行政無線を利用しますが、それ以外の通信手段として役所はアマチュア無線の社団局で運用するものと考えられます。では、どれだけの役所がアマチュア無線の社団局を開設しているのでしょうか。そこで、総務省の「電波利用ホームページ」にある「無線局検索」を利用して、キーワード検索をしてみました。その結果は以下のようになりました。

(のべ局数です。固定と移動と2局開設しているところや、各支所の開設例もありました。
但し、今回の検索キーワードとした文字を含めていない行政機関の社団局はカバーしていません。)
ちなみに、都道府県: 47、市: 790、区(特別区含む): 201、町: 745、村: 183という数
(地方公共団体情報システム機構:平成26年4月5日現在のデータ)です。
以上より
県: 10/47 21%、市: 180/790 23%、区: 24/201 12%、町: 16/745 2%、村: 1/183 0.5%
という開設率であることが分かりました。この開設率をどう捉えるか、難しい部分だと考えます。都道府県は自衛隊へ災害派遣要請ができますが、市区町村はできません。都道府県内に整備された防災行政無線で市区町村の状況が充分に把握可能との考えかと思いますが、某県では防災行政無線が衛星系に置き換わる話しが持ち上がり、県内の市町村が困惑しているとの情報もあります。筆者はバックアップの意味でアマチュア無線の活用が検討されるべきではないか、と考えます。実際に検索した結果は次の通りです。

(出典: 総務省 「電波利用ホームページ」無線局等情報検索 http://www.tele.soumu.go.jp/musen/SearchServlet?SK=2&DC=100&SC=1&pageID=3&CONFIRM=0&SelectID=1&SelectOW=01#result による検索結果)
アマチュア無線の社団局開設状況と合わせて確認したいのが、各都道府県がそれぞれ作成した「地域防災計画」の中の「通信」関する部分です。これには便利なWEBサイトがありました。「総務省消防庁」のサイトの中に「地域防災計画データベース」というものがあります。
http://open.fdma.go.jp/chiikibousai/index.html
例えばここから見ることが出来る茨城県の内容は、その中に情報通信ネットワークの整備に関し、3要素のうちの一つとして「アマチュア無線ボランティアの確保」という記載があります。また別に調べると茨城県とJARL茨城県支部との間の災害時応援協定があることも分かりました。
さらに愛媛県は、「災害時におけるアマチュア無線局運用系統図」を用意し、県庁アマチュア無線局と災害地アマチュア局を直接双方向の矢線で結んでいます。加えて「アマチュア無線局用レピーター局設置場所」という図表もあります。
府県によっては地域防災計画の文面に「アマチュア無線」の文言が出てこないところがある事もわかりました。その逆で「アマチュア無線」という文言があっても、具体的内容が調べ方が悪いのか見つからない例もあります。
それでは「市」レベルではどうでしょうか。県内の市役所にアマチュア無線の社団局が皆無と見えるのが5県ありました。そのうちの4県は海に接していません。その4県は平たく言えば津波被害が生じない県、となりますでしょうか。では、市役所のうち、特に人口の多い指定都市を見てみましょう。なんと5市が「○○市」のキーワードで検索しても市役所の社団局がありませんでした。5市はいずれも西日本でした。市役所としてのアマチュア無線社団局の局数が多いのは諫早市: 16、静岡市: 12、熊野市: 10が目を引きます。また横浜市は区内18の全ての区役所にあり、市役所にある2局を含めると20局となります。

(出典: 総務省 「電波利用ホームページ」無線局等情報検索 http://www.tele.soumu.go.jp/musen/SearchServlet?SK=2&DC=100&SC=1&pageID=3&CONFIRM=0&SelectID=1&SelectOW=01#result による検索結果)
これらの市が力を注ぐ理由は、諫早市、熊野市は過去大雨による洪水などで大きな被害が発生した地域であり、静岡市は東海地震に備えた動きであろうと考えられます。横浜市は同市の防災計画の記載を見れば「南海トラフ巨大地震」のみならず、「元禄型東海地震」、「東京湾北部地震」、「慶長型地震」を想定しています。

(出典: 総務省 「電波利用ホームページ」無線局等情報検索 http://www.tele.soumu.go.jp/musen/SearchServlet?SK=2&DC=100&SC=1&pageID=3&CONFIRM=0&SelectID=1&SelectOW=01#result による検索結果
以上は先進的な事例を紹介しましたが、地道に取組む地方都市もあります。
例えば某ご当地キャラクターが大変有名な千葉県船橋市は、同市のホームページに「アマチュア無線による非常通信」という記事があります。
http://www.city.funabashi.chiba.jp/kurashi/bousai/0004/p008922.html
また、三重県亀山市は同市のホームページで「『災害通信ボランティアネットワーク亀山』の会員募集」を行っています。
http://www.city.kameyama.mie.jp/soshiki/kiso/kikikanri/docs/2014112301847/amamusen.html
以上のように、取組みが大きく異なりますが、防災視点でのアマチュア無線家の組織化について参考となる事例を皆様とみてまいりました。地方自治体が直接ではなく、受け皿と言いましょうか、「○○市アマチュア無線非常通信協議会」のような組織をもって、個々のアマチュア無線家をまとめるスタイルが主流のようです。また、某県知事、某市長のようにご自身がアマチュア無線家として高い見識をお持ちの方もいらっしゃいます。もちろん政策とのからみもあり、直々にアマチュア無線と防災について言及することは難しいとは思われますが、アプローチ次第で大きな理解を得ることも可能ではないか、と考えます。
次回は、そのような組織、仕組みについて「訓練」という視点で皆様と調べてみたいと思います。
防災とアマチュア無線 バックナンバー
- 第20回 防災とアマチュア無線+α
- 第19回 要救助者と無線
- 第18回 無線機を取り出す前に
- 第17回 火山と無線通信
- 第16回 IARU “Emergency Telecommunications Guide”その2
- 第15回 IARU “Emergency Telecommunications Guide”
- 第14回 防災視点でのアマチュア無線 「訓練」 (その2)
- 第13回 防災視点でのアマチュア無線 「訓練」 (その1)
- 第12回 防災視点でのアマチュア無線 「組織化」
- 第11回 防災視点でのアマチュア無線 最近の話題
- 第10回 周波数の使用区別変更に伴う非常通信周波数の変更、阪神淡路大震災から20年
- 第9回 欧州のアマチュア無線における「非常通信」 (3)
- 第8回 欧州のアマチュア無線における「非常通信」 (2)
- 第7回 欧州のアマチュア無線における「非常通信」 (1)
- 第6回 米国のアマチュア無線における「非常通信」 (3)
- 第5回 米国のアマチュア無線における「非常通信」 (2)
- 第4回 米国のアマチュア無線における「非常通信」
- 第3回 海外における「非常通信」
- 第2回 「非常通信」とは
- 第1回 防災と情報の収集・伝達




