新・エレクトロニクス工作室
2023年4月17日掲載
これまで第8回でAF部&電源部を作り、第10回でIF部を作りました。いずれも50MHzのAMトランシーバを作るための実験です。更に第11回でSi5351Aを使ったVFO部を作りました。このVFOはソフト次第で他のバンドやSSB、CWにも使用できます。
次に受信機までの実験となると、残されたのはRF部になります。一般的なスーパーヘテロダインですので、RFアンプの他にMIXも含んでのRF部です。このRF部とIF部は目的や周波数によって考え方が多様ですので、「これ」といった決め手となる作り方がありません。従って、そのたびに作り直す必要があります。
このようにして作成した写真1のようなRF部のテストボードです。今回は50MHzのAM用ですので、これで十分でしょう。7MHzあたりでは少々力不足ですが、使えないという事ではありません。しかし、別の作り方が良いと思います。もちろんSSBでも使用できますが、IF部をSSB用に作り直す必要があります。

写真1 このように作ったRF部テストボード
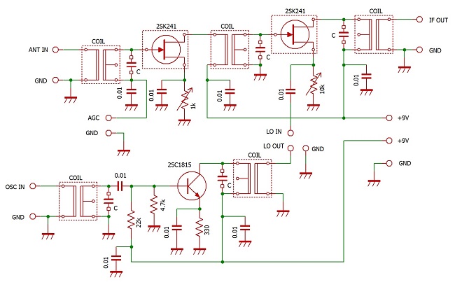
図1のような回路としました。50MHzで良く使われる平均的な回路で、目新しい部分が無いようにしています。RFアンプとミキサーには2SK241をイメージしていますが、ソケットを使っていますので他のFETでも試す事ができます。IF部と同様ですが、コイルと同調用のコンデンサもソケットにしました。従って交換が容易ですので、一応オールバンドに対応できる事になります。
最近ではローカル発振器にDDSやSi5351Aを使う事が多いので、この部分は別にしました。これは最も多様化している部分と思います。今回は第11回のSi5351Aで作ったVFOをイメージしていますが、DDSもあるでしょう。アマチュア無線の自作としては、VXOやLCのVFOもあるかもしれません。プリミクスも考えられます。全てをカバーするのは到底不可能ですので、必要に応じて別に作るのが良いと思います。
いろいろと考えを巡らせた結果、LO用のアンプだけは付ける事にしました。図1の下側の部分になります。しかし、前回の第11回で作ったSi5351AのVFOで実際に試してみると、このアンプは不要でした。考え方次第ですが、付けない方法もあるのでしょう。その方がスッキリとした回路になります。
少々解り難いのですが、アンプを使用する時はOSC INにDDSやVXOなどの出力を接続します。そしてLO OUTと、LO INの間をジャンパーでショートします。出力レベルが充分で、アンプを使用しない時にはLO INに直接入力します。そのために、アース側端子が付けてあります。
図2のような実装図を作成してから、ハンダ付けを始めました。ハンダ面は図3のようになります。基板は秋月電子のC基板ですが、シールドメッシュタイプを使っています。部品面にシールドのあるタイプです。緑の点が部品面のシールドメッシュにアースするポイントになります。正確に言えば緑の点はスルーホールになりますので、その横のシールドメッシュになります。
まずコイルの位置の修正を写真2のように行いました。これは第10回のIF部と同じですが、7mm角のコイルの足が微妙異なるので補正しました。補正し過ぎてシールドメッシュに接触しては使えなくなってしまいます。僅かな修正を極細の針ヤスリで行いました。

写真2 コイルの足に合わせて穴の位置を修正
写真3のように基板を作製しました。シールドメッシュタイプのユニバーサル基板ですので、アース側は部品面でハンダ付けしている様子が見えると思います。一般的に言うハンダ面が写真4になります。

写真3 作製した基板

写真4 そのハンダ面
バラックの状態でテストすると、RFアンプが発振してしまいました。元々使い方自体がバラックなのですが、更にバラックという状態でした。さすがに50MHzのアンプなので、コイルのシールドケースにアースが無いというのは致命的なのでしょう。そこでリン青銅板を切ったものを基板のシールドメッシュ部分にハンダ付けをし、バネを使ってRFアンプ出力側のコイルをアースに接触させました。写真5のようになります。一方向からだけですが、これだけで発振は止まりました。案外こんな作り方でもいけるようです。

写真5 コイルのシールドケースにアースをタッチ
FETのG、S、Dも表示
また、FETの接続で迷わないように、テプラでG、S、Dの表示をしています。写真5で見えるとおりです。2SK241での接続をイメージしていますので、2SK439等を使う場合は足を交差させる必要があります。中央を1ピンずらせておく方法も良かったかもしれません。多少は交差が容易になるはずです。
<2026.02.02 追記>
読者の方よりご指摘がありました。2SK439は足の交差は必要ありません。180度の回転で取り付ける事ができます。
LO INとLO OUTの近辺は写真6のように、少々解り難くなってしまいました。内部のアンプを使用する場合はLO INとLO OUTをジャンパーでショートします。アンプ用の電源も必要ですのでLO OUTの左側にある+9Vをジャンパーでショートします。発振器からの入力はOSC INに入れます。第11回のSi5351Aを使ったVFOの場合はアンプを使用しませんので、写真7のようにLO INに入力します。もちろんGNDも使用します。

写真6 内部のアンプを使用する時はLO OUTとLO INをショート

写真7 アンプを使用しないときはLO INに入力
第10回や第11回と同じですが、ピンソケットの色は信号によって使い分けています。各色の「分割ロングピンソケット(メス)」を使用し、アース側には写真8のように黒丸を付けています。赤は電源用のピンソケットで、緑はRF用のピンソケットと決めています。また、写真9のようにアクリル板をネジ止めしています。

写真8 電源は赤、RFは緑で、黒丸がアース側

写真9 アクリル板をネジ止め
これで50MHzのAM受信機として写真10のようにトータルで試すと、思ったよりも感度の良い受信機となりました。第11回で紹介したSi5351AのVFOを使っていますが、LOのアンプは全く不要でした。そのままミキサー直結で受信する事ができました。Si5351Aの出力はサイン波ではなく矩形波なので少々気になっていましたが、何の問題も無いようです。

写真10 トータルで50MHzのAM受信機の完成
とりあえず、このシリーズは一応終わります。しかし私の事ですので、また怪しいものを作り始めるのでしょう。
新・エレクトロニクス工作室 バックナンバー
アマチュア無線関連機関/団体
各総合通信局/総合通信事務所
アマチュア無線機器メーカー(JAIA会員)
©2026 月刊FBニュース編集部 All Rights Reserved.