HW Lab
2026年1月5日掲載
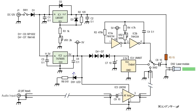
図5が今回製作したグリーンレーザーモジュールによる送信機の内部写真です。また、図6がその回路図です。
IC1が出力電圧可変の三端子レギュレーター、LM338Tです。今回使用したグリーンレーザーモジュールは4V印加時、約120mA流れました。思いのほか電流が流れますので、LM338T以外の三端子レギュレーターを使う場合は、この電流値に注意が必要です。LM338Tの最大電流は5Aとなっていますが、120mA程度の電流でも熱を持つため、小さな放熱器を取付けています。

図5. 送信部の内部
IC2は出力電圧が5V一定の三端子レギュレーターです。IC3、IC4、IC5に供給しています。
IC3はインバーターで構成される発振回路です。記載の定数で約1kHzを発振させています。出力はロジックのLレベル(GND)とHレベル(5V)です。VR2を回すことで発振周波数を可変できます。
IC4はミュージックICです。通信実験を一人で行う際に、送信側から何らかのオーディオ信号を送るときに役立ちます。このICは乾電池1本でも動作します。つまり1.5V~3Vでの動作であるため、5Vの電圧をダイオード4本直列で強制的に電圧降下させています。
IC5はオペアンプ(LM358)を使用したAFプリアンプです。マイクに入力した音声をレーザー光線に変調を掛ける際は、けっこう大きなレベルの信号が必要なため、このプリアンプで入力レベルを増幅しています。
SW2は、インバーターで作った1kHz、メロディーICの音楽信号、それにマイク入力の3入力を切り替えています。
回路図のR5(15Ω)は多くのレーザーモジュールでは、なくてもVR1で電圧を調整するだけで変調はかかりましたが、レーザーモジュールによってはここにこの抵抗を挿入することでより深い変調が掛かりました。
夜間はレーザー光がよく見えるので通信実験はしやすいです。図7左は製作した送信機がグリーンのレーザー光を照射している様子です。
図7右は、約50m先の壁にレーザー光を照射したときの様子です。写真では壁に照射されたレーザー光は直径10cmぐらいに広がっていましたが、レーザーモジュールの先端に取付けられているレンズを回して調整するとレーザー光は直径1.5cmぐらいに狭まりました。

図7. 夜間の実験の様子
使用したソーラーパネルは図8に示したように40×67mmの小さなものですが、レーザー光の焦点をこのパネルに合わせると受信点で大きな音が鳴り、変調された信号が50m先まで届きました。

図8. レーザー光線を受けるために使った受信側のソーラーパネル(40×67mm)
さらに受信点のソーラーパネルを送信機から100mほど離れたところに設置しました。レーザー光線を40×67mmのソーラーパネルにピンポイントで照射するのは難しかったですが、正確に光が当たると受信点で変調波を検波してスピーカーから音が鳴りました。
レーザーモジュールの焦点を調整せず、ソーラーパネルの面積以上に広がったレーザー光を照射すると、スピーカーから鳴る音は非常に小さかったです。できるだけ小さな音を大きくして長距離通信を行いたかったということもあり、受信部は文末に示すBTLアンプとしました。
この様子ですと200m先まで通信できると思いましたが、受信点のソーラーパネルにレーザー光を当てるのが難しく、ライフル銃のスコープのようなものがあれば合わせやすいように思いました。
レーザー光線を水の中を通過させ簡単な水中通信の実験を行いました。図9をクリックすると動画がスタートします。
実験は水の外から水中にあるソーラーパネルに光を照射しています。波が立たないときはきれいな音で受信側に信号が届きます。波が立つと音はひずみました。なお、ソーラーパネルの電極が水でショートしないように、ソーラーパネルはラップで包んで防水処理を施しています。

図9. 水中実験の様子(クリックで動画再生します)
通信を行うということは、送信部と受信部が必要です。今回、受信部には触れませんでしたが、受信部の回路は、本コーナー第5回 可視光線による通信実験(後編)を参照してください。
参考ですが、レーザー光線を受けるソーラーパネルを送信側から100mほど離すと、ソーラーパネルがその光を受けて発電する電力は大きく低下します。そのため今回新たに大きなゲインを持ったAFアンプを製作しました。参考でその回路を図10に示します。アンプはAN7171Kを使ったBTLアンプです。
HW Lab バックナンバー
アマチュア無線関連機関/団体
各総合通信局/総合通信事務所
アマチュア無線機器メーカー(JAIA会員)
©2026 月刊FBニュース編集部 All Rights Reserved.