楽しいエレクトロニクス工作
アマチュア無線の移動運用などで12Vの鉛バッテリーを使うことがよくあると思います。交信に夢中になるあまりバッテリーの電圧低下に気が付かず過放電になったり、無線機が交信途中で動作停止になることもあるのではないでしょうか。
今回はバッテリーの電圧を監視して規定値以下になると警報を出すものを考えてみました。車載のカーバッテリーを使った場合、運用に夢中になってバッテリーを使いすぎ、最悪エンジンがかからなくなってしまう事の防止にもつながると思います。

完成したユニット
構成は次のような簡単なものです。

バッテリーから無線機に電源を供給しますが、無線機によっては定格入力電圧の13.8Vより電圧が低いと大幅に出力が下がるものがあるので、バッテリーの12Vから13.8Vにアップするコンバーターの使用が無難です。
電圧計&警報回路は、バッテリーの電極に繋がれ、この電圧をデジタル電圧計で表示します。バッテリーの電圧が下がるとその電圧を表示し、予め設定した電圧以下になると警報音を出して知らせます。
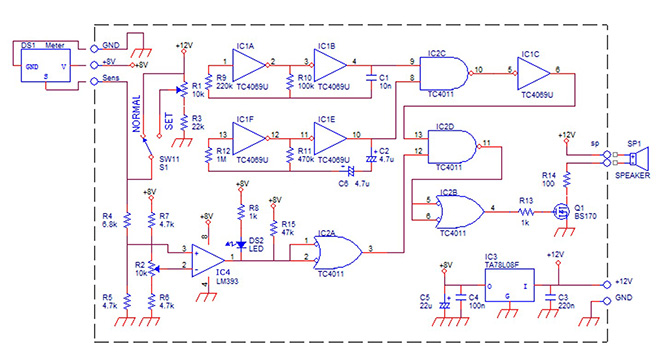
この回路は次のようになりました。
本装置の電源入力に接続された電圧計はその電圧を表示しますが、この電圧計は3桁のデジタル表示で、部品屋さんで多量に販売されていたもので、バッテリーの下限電圧設定表示にも切り換えて使います。この電圧計は本体からグランド、電源、入力の3本のリード線が出ており電源の電圧範囲も広く、接続するだけで便利に使えます。

共立エレショップの広告より
電源に接続されたレギュレーターICは8Vを出力しICの電源とREFとして基準電圧に使います。
鉛バッテリーの放電終止電圧はバッテリーと負荷により多少異なりますが10.5V位ですので、バッテリー電圧がこの電圧より下がった時に警報を出すように設定します。警報動作は、まず切替スイッチS1を「SET」側に切替えて、R1のVRで設定した限界電圧を電圧計で読み取ります。
次にR2のVRを回してDS2のLEDが消灯から点灯に切り替わる点に設定します。これで切替えスイッチを「NORMAL」側に切り替えると待機状態になり電圧計はバッテリー電圧を表示します。
下限電圧の検出動作は、通常時IC4のコンパレーターの非反転+入力が設定側の反転-入力より電圧が高く、コンパレーター出力はプルアップ抵抗により電源電圧に近づきます。電源電圧が設定された設定電圧より下がるとコンパレーターの出力は反転して下がり0Vに近づきます。
この時DS2のLEDが点灯して警報回路が働きます。警報回路はロジック回路によるIC1A、Bを使った発振回路でf = 1/2.2CRにより450Hz位で発振し、この信号をもう一つの発振回路IC1F、Eで1秒に2回位断続して警報音を出します。C2とC6のコンデンサーは無極性が必要でバイポーラ―コンデンサーがあれば一つで済みますが、持ち合わせがなかったため極性のあるケミコン二つを逆接続しています。
コンパレーターとロジックICは8Vの電源で働かせたため4000シリーズのCMOSロジックICを使いました。

出力波形(左)と拡大図(右)
IC4のLM393コンバレータ―はオープンコレクター出力で、IC2Aの入力はLEDが付いたプルアップとなるためH電圧が不十分となります。そのため完全にHになるようR15を追加しました。
警報音の出力回路はスピーカーをパワーFET Q1のBS170で無理やりドライブしています。スピーカーは小型のもので警報音が歪んでも構わないつもりです。最初はスピーカーをケース内に入れるつもりでしたが寸法的に内部に取り込めないためリード線を引きだして外に付けることになりました。もし電子ブザーを使うのであれば発振部を含めたロジック回路およびスピーカーとそのドライバーを取り去ることも可能です。
定電圧電源はIC3でコンパレーターIC LM393の動作範囲を広く取るため8Vの3端子電源ICにしています。組立は電源コネクターが当たる部分を切り欠いた72mm x 42mmの穴明き基板に電圧計とスピーカーを除いた部品を取り付けます。

外観のケースは部品屋さんで買ってきた80mm x 50mm x 20mmのプラスチックケースにしました。ケースの厚みと電圧計の高さがぎりぎりですがケースの側面を切り欠いて電圧計を取り付けました。
電圧計を取付けた反対側の後面には電源コネクターを取付け、スピーカーのリード線もこの面から引き出しています。
回路もシンプルで配線を間違わなければ素直に働くと思いますが、警報音の出力回路が少し強引でR14の抵抗値を変えて音量を調整します。警報の間隔が少し長めに感じた場合は、C2、C6かR11を少し小さくして間隔を詰める方法があります。
私自身は鉛バッテリーを持って移動運用する機会がまだないのですがきっと役立つものと思います。
楽しいエレクトロニクス工作 バックナンバー
2022.11.15
11月号後半の記事をアップしました
2022.11.1
11月号の記事をアップしました
2022.10.17
10月号後半の記事をアップしました
2022.10.3
10月号の記事をアップしました
2022.9.15
9月号後半の記事をアップしました
2022.9.1
9月号の記事をアップしました
2022.8.15
8月号後半の記事をアップしました
2022.8.1
8月号の記事をアップしました
2022.7.15
7月号後半の記事をアップしました
2022.7.1
7月号の記事をアップしました
2022.6.15
6月号後半の記事をアップしました
トップページに表示する表紙写真を募集中です。横1000x縦540ピクセルのサイズでご自慢の写真をメール添付でご送付ください。(infoアットマークfbnews.jp) 採用者には、月刊FB NEWSロゴ入りマグネットバーを送らせていただきます。 なお「撮影者: JL3ZGL」の様に表記させていただきますが、表記不要の方は、その旨合わせてご連絡ください。
2022.6.1
6月号の記事をアップしました
6月4日(土)、JH1CBX/3が14MHz SSBに初オンエアします。
入感がありましたらぜひお声がけください。
2022.5.16
5月号後半の記事をアップしました
2022.5.2
5月号の記事をアップしました
5月14日(土)、JL3ZGLはオペレーターにMasacoさんを迎えHAMtte交信パーティに
参加します。詳しくは4月号のニュースをご確認ください。
2022.4.15
4月号後半の記事をアップしました
2022.4.1
4月号の記事をアップしました
2022.3.15
3月号後半の記事をアップしました
2022.3.1
3月号の記事をアップしました
2022.2.15
2月号後半の記事をアップしました
2022.2.1
2月号の記事をアップしました
2022.1.17
1月号後半の記事をアップしました
2022.1.5
1月号の記事をアップしました
トップページに表示する表紙写真を募集中です。横1000x縦540ピクセルのサイズでご自慢の写真をメール添付でご送付ください。(infoアットマークfbnews.jp)
採用者には、月刊FB NEWSロゴ入りマグネットバーを送らせていただきます。
なお「撮影者: JA3YUA」の様に表記させていただきますが、表記不要の方は、その旨合わせてご連絡ください。
2021.12.15
12月号後半の記事をアップしました
2021.12.1
12月号の記事をアップしました
2021.11.15
11月号後半の記事をアップしました
2021.11.01
2021年11月号の記事をアップしました
2021.10.15
10月号後半の記事をアップしました
2021.10.01
2021年10月号の記事をアップしました
2021.09.15
9月号後半の記事をアップしました
2021.09.01
2021年9月号の記事をアップしました
2021.08.16
8月号後半の記事をアップしました
2021.08.02
2021年8月号の記事をアップしました
2021.07.15
7月号後半の記事をアップしました
2021.07.01
2021年7月号の記事をアップしました
2021.06.15
6月号後半の記事をアップしました
2021.06.01
2021年6月号の記事をアップしました
2021.05.17
5月号後半の記事をアップしました
2021.05.06
2021年5月号の記事をアップしました
2021.04.15
4月号後半の記事をアップしました
2021.04.01
2021年4月号の記事をアップしました
連載記事 Masacoの「むせんのせかい」はコロナ禍の影響により、取材ができない状況が続いており、状況が改善されるまで不定期掲載とさせていただきます。よろしくお願いいたします。
2021.03.15
3月号後半の記事をアップしました
連載記事「今月のハム」はコロナ禍の影響により、取材ができない状況が続いており、状況が改善されるまで不定期掲載とさせていただきます。よろしくお願いいたします。
2021.03.01
2021年3月号の記事をアップしました
2021.02.15
2月号後半の記事をアップしました
2021.02.01
2021年2月号の記事をアップしました
2021.01.15
1月号後半の記事をアップしました
2021.01.05
2021年1月号の記事をアップしました
2020.12.15
12月号後半の記事をアップしました
2020.12.01
2020年12月号の記事をアップしました
2020.11.16
11月号後半の記事をアップしました
2020.11.02
2020年11月号の記事をアップしました
2020.10.15
10月号後半の記事をアップしました
2020.10.01
2020年10月号の記事をアップしました
2020.09.15
9月号後半の記事をアップしました
2020.09.01
2020年9月号の記事をアップしました
2020.08.17
8月号後半の記事をアップしました
2020.08.03
2020年8月号の記事をアップしました
2020.07.15
7月号後半の記事をアップしました
2020.07.01
2020年7月号の記事をアップしました
2020.06.15
6月号後半の記事をアップしました
2020.06.01
2020年6月号の記事をアップしました
2020.05.01
2020年5月号の記事をアップしました
2020.04.15
4月号後半の記事をアップしました
2020.04.01
2020年4月号の記事をアップしました
2020.03.16
3月号後半の記事をアップしました
2020.03.09
JARD、eラーニングでのアマチュア無線国家資格取得を呼び掛けるお知らせを、臨時休校で自宅待機中の小中高生に向けて発表。詳しくはこちら。
2020.03.02
2020年3月号の記事をアップしました
2020.02.17
2月号後半の記事をアップしました
2020.02.03
2020年2月号の記事をアップしました
2020.01.15
1月号後半の記事をアップしました
2020.01.06
2020年1月号の記事をアップしました
2019.12.16
12月号後半の記事をアップしました
2019.12.02
2019年12月号の記事をアップしました
2019.11.15
11月号後半の記事をアップしました
2019.11.01
2019年11月号の記事をアップしました
2019.10.15
10月号後半の記事をアップしました
2019.10.01
2019年10月号の記事をアップしました
2019.09.17
9月号後半の記事をアップしました
2019.09.02
2019年9月号の記事をアップしました
2019.08.16
8月号後半の記事をアップしました
2019.08.01
2019年8月号の記事をアップしました
2019.07.16
7月号後半の記事をアップしました
2019.07.01
2019年7月号の記事をアップしました
2019.06.17
6月号後半の記事をアップしました
2019.06.01
2019年6月号の記事をアップしました
2019.05.20
5月号後半の記事をアップしました
2019.05.07
2019年5月号の記事をアップしました
2019.04.15
4月号後半の記事をアップしました
2019.04.01
2019年4月号の記事をアップしました
2019.03.15
3月号後半の記事をアップしました
2019.03.01
2019年3月号の記事をアップしました
2019.02.15
2月号後半の記事をアップしました
2019.02.01
2019年2月号の記事をアップしました
2019.01.18
1月号後半の記事をアップしました
2019.01.07
2019年1月号の記事をアップしました
2018.12.17
12月号後半の記事をアップしました
2018.12.01
2018年12月号の記事をアップしました
2018.11.15
11月号後半の記事をアップしました
2018.11.01
2018年11月号の記事をアップしました
2018.10.15
10月号後半の記事をアップしました
2018.10.01
2018年10月号の記事をアップしました
2018.09.15
9月号後半の記事をアップしました
2018.09.01
2018年9月号の記事をアップしました
2018.08.17
8月号後半の記事をアップしました
2018.08.01
2018年8月号の記事をアップしました
2018.07.17
7月号後半の記事をアップしました
2018.07.02
2018年7月号の記事をアップしました
2018.06.15
6月号後半の記事をアップしました
2018.06.01
2018年6月号の記事をアップしました
2018.05.15
5月号後半の記事をアップしました
2018.05.01
2018年5月号の記事をアップしました
2018.04.16
4月号後半の記事をアップしました
2018.04.02
2018年4月号の記事をアップしました
2018.03.15
3月号後半の記事をアップしました
2018.03.01
2018年3月号の記事をアップしました
2018.02.15
2月号後半の記事をアップしました
2018.02.01
2018年2月号の記事をアップしました
2018.01.15
1月号後半の記事をアップしました
2018.01.05
2018年1月号の記事をアップしました
2017.12.15
12月号後半の記事をアップしました
2017.12.1
12月号をアップしました
2017.11.15
11月号後半の記事をアップしました
2017.11.1
11月号をアップしました
2017.10.16
10月号後半の記事をアップしました
2017.10.2
10月号をアップしました
2017.9.15
What a healthy time! ~健康を応援する特別なお料理~/第3回 食物繊維たっぷり! 海藻の和風リゾット、FB Monthly Fashion/第9回 秋っぽい柄&色コーデ、子供の無線教室/第9回 「アンテナの形や大きさに注目!!」を掲載しました
2017.9.4
<速報>ハムフェア2017を掲載しました
2017.9.1
9月号をアップしました
2017.8.17
What a healthy time! ~健康を応援する特別なお料理~/第2回 和風のポトフ 納豆ソース添え、FB Monthly Fashion/第8回 夏のお出かけコーデ、子供の無線教室/第8回 「無線機にはどんなものがあるの?」を掲載しました
2017.8.1
8月号をアップしました
2017.7.18
What a healthy time! ~健康を応援する特別なお料理~/第1回 メロンの冷製スープ ナッツのアイスクリームのせ、FB Monthly Fashion/第7回 コットンTシャツコーデとボーイズコーデ、子供の無線教室/第7回 「電波はどうやって海外や宇宙に届くの?」を掲載しました
2017.7.1
7月号をアップしました
2017.6.15
What a tasty time! ~グルメYLたちのGirl'sトーク♥~/第9回 FB Girlsの野望 with ムースと甘エビのタルタル、FB Monthly Fashion/第6回 雨の日コーデと親子コーデ、子供の無線教室/第6回 「電波はいろいろなところで大活躍!!」を掲載しました
2017.6.1
6月号をアップしました
2017.5.15
What a tasty time! ~グルメYLたちのGirl'sトーク♥~/第8回 番外編 春うらら♪豪華弁当でお花見、FB Monthly Fashion/第5回 ブラウス&シャツを使ったコーディネート、子供の無線教室/第5回 「周波数によって変わる、電波の特徴」を掲載しました
2017.5.1
5月号をアップしました
2017.4.17
What a tasty time! ~グルメYLたちのGirl'sトーク♥~/第7回 ARDFの思い出 with 2種類のソースのカルボナーラ、FB Monthly Fashion/第4回 Gジャンを使ったコーディネート、子供の無線教室/第4回 「電波の性質を覚えよう」を掲載しました
2017.4.1
4月号をアップしました
2017.3.15
What a tasty time! ~グルメYLたちのGirl'sトーク♥~/第6回 初めてのQSOの思い出 with グリーンのアクアパッツァ、FB Monthly Fashion/第3回 ピンクを使ったコーディネート、子供の無線教室/第3回 「電波はどうやって伝わるの?」を掲載しました
2017.3.1
3月号をアップしました
2017.2.15
What a tasty time! ~グルメYLたちのGirl'sトーク♥~/第5回 FB Girlsの試験の思い出 withウマ辛和風スープ、FB Monthly Fashion/第2回 デニムと明るめニットのコーディネートを掲載しました
2017.2.1
2月号をアップしました
2017.1.16
What a tasty time! ~グルメYLたちのGirl'sトーク♥~/第4回 YLハムを増やす秘策とは?! withおなかにやさしいお料理、【新連載】FB Monthly Fashion/第1回 アウター別おすすめコーディネート(ライダース・ノーカラー・ダッフル)を掲載しました
2017.1.5
1月号をアップしました
2016.12.15
What a tasty time! ~グルメYLたちのGirl'sトーク♥~/第3回 YLハムの行く年来る年 with ブイヤベースの洋風お鍋を掲載しました
2016.12.1
12月号をアップしました
2016.11.15
FB Girlsが行く!!~元気娘がアマチュア無線を体験~/<第3話>元気娘、秋の休日を楽しむ!!(後編)!、What a tasty time! ~グルメYLたちのGirl'sトーク♥~/第2回 YLハムの悩み解決!with サケのフレンチトーストを掲載しました
2016.11.1
11月号をアップしました
2016.10.17
FB Girlsが行く!!~元気娘がアマチュア無線を体験~/<第3話>元気娘、秋の休日を楽しむ!!(前編)!、【新連載】What a tasty time! ~グルメYLたちのGirl'sトーク♥~/第1回 FB GirlsのプライベートQSO with 土瓶蒸しのリゾットを掲載しました
アマチュア無線関連機関/団体
各総合通信局/総合通信事務所
アマチュア無線機器メーカー(JAIA会員)
次号は 12月 1日(木) に公開予定
©2026 月刊FBニュース編集部 All Rights Reserved.