楽しいエレクトロニクス工作
以前の連載「第41回 コードレスキー」で、CWキーと無線機を繋ぐ線のコードレス化を検討しましたが、接続に無線を使うと複雑な割には不安定で、皆様にお勧めできるものにはなりませんでした。
そこで今回は超音波センサーによる接続を検討してみました。40kHzの超音波送受信センサーはインターネットでも見つけることができたので、それを購入しました。

(左)超音波センサー、(右)完成したコードレスキー
今回はキーと無線機を接続する通信に超音波を使いますが、基本的には以前に検討した無線によるコードレスと同様な構成になっています。送るべき信号はドットとダッシュですが、無線コードレスとは信号を逆にして、ドットは連続波、ダッシュは断続波にしました。超音波の周波数はよく使われていて、使用できる素子も多い40kHzにしました。

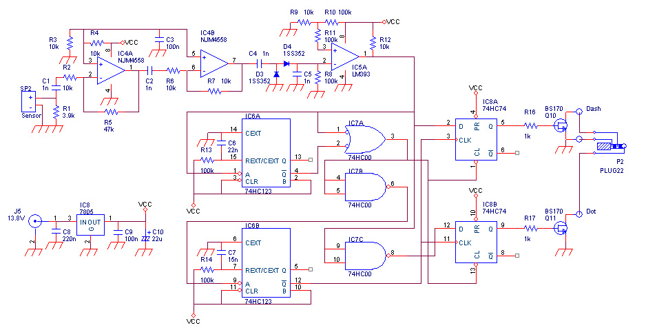
送信の回路は、ちょうど手元に発振用の40kHzの水晶発振子がありましたのでこれを使うことにしました。この素子は時計用の32.768kHzと同様なもので、内部は多分音叉型の水晶片だと思います。超音波センサーは周波数精度が厳しいのでCRによる発振器では周波数変動により、うまく動作しない可能性があるので水晶発振回路が必要です。
この水晶発振回路は、以前にも検討したように高い周波数の発振回路とは異なり、自己バイアス用の抵抗が水晶発振子と並列になると素子のQが低下して発振しないので、バイアス用の帰還抵抗はできるだけ高く4.7MΩにしています。
送信側(キー側)はDC電源器からコードを使って電源を供給したのではコードレスの意味がないので電池を使います。また超音波センサーは高い電圧でドライブしないと十分な出力が取れないようなので電圧が9Vの006Pの電池を使うことにしました。もう少し高い電圧の方が良いようですが電源に昇圧回路など使うと複雑になるので9V動作としました。
電源電圧を9Vにしたので、標準の74HCシリーズのCMOS ICでは絶対最大定格を超えるために使用できず、18Vまで使える4000シリーズのCMOSを使用しました。
ダッシュ側の信号はIC1B~IC1Dの発振回路の矩形波で40kHzの信号をスイッチして断続したバースト信号を作ります。このスイッチング周波数は信号の応答をよくするために高い方が良いのですが、後で説明するセンサーの共振で尾を引いてしまうためあまり高くはできません。最初は1.7kHz位にしていたのですが、センサーの共振で信号が尾を引き波形がつながってスイッチできなかったため540Hzまで落としました。ドットとダッシュの切替えにはNORかNANDのICを使いたかったのですがSOPタイプのICが手元になく、4066のスイッチを使って回路を構成しました。
超音波センサーのドライブにはドライブ能力の高いCMOSの4049を使いました。超音波センサーの内部容量は2400pFと大きく4049をパラレルで素子の+側と-側を交互にドライブします。
送信側は19mm x 44mmの穴あき基板に組み立てました。超音波センサーは外部から振動が伝わらない方が良いようなので、スポンジの板に両面テープのついた接着版で取り付け配線も細い線にして振動の伝達に考慮しました。

送信基板
超音波信号の受信回路は次のようになりました。
超音波センサーで受けた信号をIC4のAとBの2段のOPアンプで増幅します。このセンサーは結構感度が良く、30cm離しても受信素子の端子で200mVp-p程度電圧が出てきます。当初は、ゲインを初段が40dB、後段が20dBのトータル60dBのアンプにしていましたが、それ程のゲインは必要なく回路はそのままにしてゲインを5倍程の14dB程度に抑えました。
IC4Bの出力はD3とD4のダイオードで検波し、ダッシュ側はパルス列で、ドット側は直流で出力され、IC5のコンパレーターに入力されて波形成形後出力されます。
その波形はパルス列と直流なので簡単に見えましたが、実はこのドットとダッシュの信号の識別に相当苦労しました。この信号波形の処理は次の図のように行いました。ドットの信号処理中はダッシュ側からなにも出力されず、ダッシュの信号処理中はドット側から何も出力されないことがポイントです。もし反対側に出力があれば誤動作となっていまいます。

出力側Q10とQ11は昔のFETでBS170ですが、電流が最大300mAまでスイッチできます。なお、このFETにこだわる必要はなく相当品ならなんでもOKです。
受信側はできるだけ薄くして無線機の底と机の間に入るように考えました。センサーの直径が少し大きいのでその部品だけは外に出ても仕方がありません。受信側はコードレスでなくても良いので電源および無線機のキー入力へ配線します。電源入力は内部に定電圧ICがあるので7V以上あればOKで、電流容量はわずかで済みます。
基板は47mm x 72mmの大きさで超音波センサー以外の部品を取り付けます。超音波センサーは基板の端に送信基板と同様に両面テープ付スポンジで貼り付けました。

受信基板
組み立て完成後、送受の波形を測定したところ、送信側の超音波センサー端子でのドライブ波形は次のようになりました。

ダッシュ側送信波形
また、受信側の超音波センサーの出力波形は次のようになりました。この波形は送受信ユニットの間を約30cm離した時のものです。超音波センサーは共振器のため共振エネルギーが残りバースト状の信号の入力では尾を引いてしまい、あまり早い繰返し信号には追従できません。応答時間の許す限りドット信号の周波数を下げ、確実なオフ時間を長くした方がより安定に動作すると思います。

受信センサーの波形
今回、基板の形を小さくするため特に送信部でSOPのICを使いましたが、大きさにさえこだわらなければDIPのICを使っても問題はなく、この方が入手しやすいと思います。
全体の波形は、最高速度200文字/分でも1,000ドット/分程度で周波数にすると15Hz位になり、540Hzのパルスが36個以上入り十分間に合うことになります。また、1パルスの中には40kHzの波形が740個程度詰まっていて問題ないと思われます。

実際に使ってみると一応予定していた結果となり、これなら皆さんにお勧めできるように思います。

購入した素子に添付の資料

楽しいエレクトロニクス工作 バックナンバー
2022.11.15
11月号後半の記事をアップしました
2022.11.1
11月号の記事をアップしました
2022.10.17
10月号後半の記事をアップしました
2022.10.3
10月号の記事をアップしました
2022.9.15
9月号後半の記事をアップしました
2022.9.1
9月号の記事をアップしました
2022.8.15
8月号後半の記事をアップしました
2022.8.1
8月号の記事をアップしました
2022.7.15
7月号後半の記事をアップしました
2022.7.1
7月号の記事をアップしました
2022.6.15
6月号後半の記事をアップしました
トップページに表示する表紙写真を募集中です。横1000x縦540ピクセルのサイズでご自慢の写真をメール添付でご送付ください。(infoアットマークfbnews.jp) 採用者には、月刊FB NEWSロゴ入りマグネットバーを送らせていただきます。 なお「撮影者: JL3ZGL」の様に表記させていただきますが、表記不要の方は、その旨合わせてご連絡ください。
2022.6.1
6月号の記事をアップしました
6月4日(土)、JH1CBX/3が14MHz SSBに初オンエアします。
入感がありましたらぜひお声がけください。
2022.5.16
5月号後半の記事をアップしました
2022.5.2
5月号の記事をアップしました
5月14日(土)、JL3ZGLはオペレーターにMasacoさんを迎えHAMtte交信パーティに
参加します。詳しくは4月号のニュースをご確認ください。
2022.4.15
4月号後半の記事をアップしました
2022.4.1
4月号の記事をアップしました
2022.3.15
3月号後半の記事をアップしました
2022.3.1
3月号の記事をアップしました
2022.2.15
2月号後半の記事をアップしました
2022.2.1
2月号の記事をアップしました
2022.1.17
1月号後半の記事をアップしました
2022.1.5
1月号の記事をアップしました
トップページに表示する表紙写真を募集中です。横1000x縦540ピクセルのサイズでご自慢の写真をメール添付でご送付ください。(infoアットマークfbnews.jp)
採用者には、月刊FB NEWSロゴ入りマグネットバーを送らせていただきます。
なお「撮影者: JA3YUA」の様に表記させていただきますが、表記不要の方は、その旨合わせてご連絡ください。
2021.12.15
12月号後半の記事をアップしました
2021.12.1
12月号の記事をアップしました
2021.11.15
11月号後半の記事をアップしました
2021.11.01
2021年11月号の記事をアップしました
2021.10.15
10月号後半の記事をアップしました
2021.10.01
2021年10月号の記事をアップしました
2021.09.15
9月号後半の記事をアップしました
2021.09.01
2021年9月号の記事をアップしました
2021.08.16
8月号後半の記事をアップしました
2021.08.02
2021年8月号の記事をアップしました
2021.07.15
7月号後半の記事をアップしました
2021.07.01
2021年7月号の記事をアップしました
2021.06.15
6月号後半の記事をアップしました
2021.06.01
2021年6月号の記事をアップしました
2021.05.17
5月号後半の記事をアップしました
2021.05.06
2021年5月号の記事をアップしました
2021.04.15
4月号後半の記事をアップしました
2021.04.01
2021年4月号の記事をアップしました
連載記事 Masacoの「むせんのせかい」はコロナ禍の影響により、取材ができない状況が続いており、状況が改善されるまで不定期掲載とさせていただきます。よろしくお願いいたします。
2021.03.15
3月号後半の記事をアップしました
連載記事「今月のハム」はコロナ禍の影響により、取材ができない状況が続いており、状況が改善されるまで不定期掲載とさせていただきます。よろしくお願いいたします。
2021.03.01
2021年3月号の記事をアップしました
2021.02.15
2月号後半の記事をアップしました
2021.02.01
2021年2月号の記事をアップしました
2021.01.15
1月号後半の記事をアップしました
2021.01.05
2021年1月号の記事をアップしました
2020.12.15
12月号後半の記事をアップしました
2020.12.01
2020年12月号の記事をアップしました
2020.11.16
11月号後半の記事をアップしました
2020.11.02
2020年11月号の記事をアップしました
2020.10.15
10月号後半の記事をアップしました
2020.10.01
2020年10月号の記事をアップしました
2020.09.15
9月号後半の記事をアップしました
2020.09.01
2020年9月号の記事をアップしました
2020.08.17
8月号後半の記事をアップしました
2020.08.03
2020年8月号の記事をアップしました
2020.07.15
7月号後半の記事をアップしました
2020.07.01
2020年7月号の記事をアップしました
2020.06.15
6月号後半の記事をアップしました
2020.06.01
2020年6月号の記事をアップしました
2020.05.01
2020年5月号の記事をアップしました
2020.04.15
4月号後半の記事をアップしました
2020.04.01
2020年4月号の記事をアップしました
2020.03.16
3月号後半の記事をアップしました
2020.03.09
JARD、eラーニングでのアマチュア無線国家資格取得を呼び掛けるお知らせを、臨時休校で自宅待機中の小中高生に向けて発表。詳しくはこちら。
2020.03.02
2020年3月号の記事をアップしました
2020.02.17
2月号後半の記事をアップしました
2020.02.03
2020年2月号の記事をアップしました
2020.01.15
1月号後半の記事をアップしました
2020.01.06
2020年1月号の記事をアップしました
2019.12.16
12月号後半の記事をアップしました
2019.12.02
2019年12月号の記事をアップしました
2019.11.15
11月号後半の記事をアップしました
2019.11.01
2019年11月号の記事をアップしました
2019.10.15
10月号後半の記事をアップしました
2019.10.01
2019年10月号の記事をアップしました
2019.09.17
9月号後半の記事をアップしました
2019.09.02
2019年9月号の記事をアップしました
2019.08.16
8月号後半の記事をアップしました
2019.08.01
2019年8月号の記事をアップしました
2019.07.16
7月号後半の記事をアップしました
2019.07.01
2019年7月号の記事をアップしました
2019.06.17
6月号後半の記事をアップしました
2019.06.01
2019年6月号の記事をアップしました
2019.05.20
5月号後半の記事をアップしました
2019.05.07
2019年5月号の記事をアップしました
2019.04.15
4月号後半の記事をアップしました
2019.04.01
2019年4月号の記事をアップしました
2019.03.15
3月号後半の記事をアップしました
2019.03.01
2019年3月号の記事をアップしました
2019.02.15
2月号後半の記事をアップしました
2019.02.01
2019年2月号の記事をアップしました
2019.01.18
1月号後半の記事をアップしました
2019.01.07
2019年1月号の記事をアップしました
2018.12.17
12月号後半の記事をアップしました
2018.12.01
2018年12月号の記事をアップしました
2018.11.15
11月号後半の記事をアップしました
2018.11.01
2018年11月号の記事をアップしました
2018.10.15
10月号後半の記事をアップしました
2018.10.01
2018年10月号の記事をアップしました
2018.09.15
9月号後半の記事をアップしました
2018.09.01
2018年9月号の記事をアップしました
2018.08.17
8月号後半の記事をアップしました
2018.08.01
2018年8月号の記事をアップしました
2018.07.17
7月号後半の記事をアップしました
2018.07.02
2018年7月号の記事をアップしました
2018.06.15
6月号後半の記事をアップしました
2018.06.01
2018年6月号の記事をアップしました
2018.05.15
5月号後半の記事をアップしました
2018.05.01
2018年5月号の記事をアップしました
2018.04.16
4月号後半の記事をアップしました
2018.04.02
2018年4月号の記事をアップしました
2018.03.15
3月号後半の記事をアップしました
2018.03.01
2018年3月号の記事をアップしました
2018.02.15
2月号後半の記事をアップしました
2018.02.01
2018年2月号の記事をアップしました
2018.01.15
1月号後半の記事をアップしました
2018.01.05
2018年1月号の記事をアップしました
2017.12.15
12月号後半の記事をアップしました
2017.12.1
12月号をアップしました
2017.11.15
11月号後半の記事をアップしました
2017.11.1
11月号をアップしました
2017.10.16
10月号後半の記事をアップしました
2017.10.2
10月号をアップしました
2017.9.15
What a healthy time! ~健康を応援する特別なお料理~/第3回 食物繊維たっぷり! 海藻の和風リゾット、FB Monthly Fashion/第9回 秋っぽい柄&色コーデ、子供の無線教室/第9回 「アンテナの形や大きさに注目!!」を掲載しました
2017.9.4
<速報>ハムフェア2017を掲載しました
2017.9.1
9月号をアップしました
2017.8.17
What a healthy time! ~健康を応援する特別なお料理~/第2回 和風のポトフ 納豆ソース添え、FB Monthly Fashion/第8回 夏のお出かけコーデ、子供の無線教室/第8回 「無線機にはどんなものがあるの?」を掲載しました
2017.8.1
8月号をアップしました
2017.7.18
What a healthy time! ~健康を応援する特別なお料理~/第1回 メロンの冷製スープ ナッツのアイスクリームのせ、FB Monthly Fashion/第7回 コットンTシャツコーデとボーイズコーデ、子供の無線教室/第7回 「電波はどうやって海外や宇宙に届くの?」を掲載しました
2017.7.1
7月号をアップしました
2017.6.15
What a tasty time! ~グルメYLたちのGirl'sトーク♥~/第9回 FB Girlsの野望 with ムースと甘エビのタルタル、FB Monthly Fashion/第6回 雨の日コーデと親子コーデ、子供の無線教室/第6回 「電波はいろいろなところで大活躍!!」を掲載しました
2017.6.1
6月号をアップしました
2017.5.15
What a tasty time! ~グルメYLたちのGirl'sトーク♥~/第8回 番外編 春うらら♪豪華弁当でお花見、FB Monthly Fashion/第5回 ブラウス&シャツを使ったコーディネート、子供の無線教室/第5回 「周波数によって変わる、電波の特徴」を掲載しました
2017.5.1
5月号をアップしました
2017.4.17
What a tasty time! ~グルメYLたちのGirl'sトーク♥~/第7回 ARDFの思い出 with 2種類のソースのカルボナーラ、FB Monthly Fashion/第4回 Gジャンを使ったコーディネート、子供の無線教室/第4回 「電波の性質を覚えよう」を掲載しました
2017.4.1
4月号をアップしました
2017.3.15
What a tasty time! ~グルメYLたちのGirl'sトーク♥~/第6回 初めてのQSOの思い出 with グリーンのアクアパッツァ、FB Monthly Fashion/第3回 ピンクを使ったコーディネート、子供の無線教室/第3回 「電波はどうやって伝わるの?」を掲載しました
2017.3.1
3月号をアップしました
2017.2.15
What a tasty time! ~グルメYLたちのGirl'sトーク♥~/第5回 FB Girlsの試験の思い出 withウマ辛和風スープ、FB Monthly Fashion/第2回 デニムと明るめニットのコーディネートを掲載しました
2017.2.1
2月号をアップしました
2017.1.16
What a tasty time! ~グルメYLたちのGirl'sトーク♥~/第4回 YLハムを増やす秘策とは?! withおなかにやさしいお料理、【新連載】FB Monthly Fashion/第1回 アウター別おすすめコーディネート(ライダース・ノーカラー・ダッフル)を掲載しました
2017.1.5
1月号をアップしました
2016.12.15
What a tasty time! ~グルメYLたちのGirl'sトーク♥~/第3回 YLハムの行く年来る年 with ブイヤベースの洋風お鍋を掲載しました
2016.12.1
12月号をアップしました
2016.11.15
FB Girlsが行く!!~元気娘がアマチュア無線を体験~/<第3話>元気娘、秋の休日を楽しむ!!(後編)!、What a tasty time! ~グルメYLたちのGirl'sトーク♥~/第2回 YLハムの悩み解決!with サケのフレンチトーストを掲載しました
2016.11.1
11月号をアップしました
2016.10.17
FB Girlsが行く!!~元気娘がアマチュア無線を体験~/<第3話>元気娘、秋の休日を楽しむ!!(前編)!、【新連載】What a tasty time! ~グルメYLたちのGirl'sトーク♥~/第1回 FB GirlsのプライベートQSO with 土瓶蒸しのリゾットを掲載しました
アマチュア無線関連機関/団体
各総合通信局/総合通信事務所
アマチュア無線機器メーカー(JAIA会員)
次号は 12月 1日(木) に公開予定
©2026 月刊FBニュース編集部 All Rights Reserved.